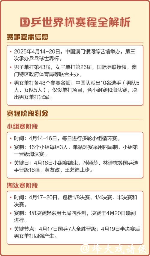
世界杯赛程详细安排解析
类别:世界杯买球 发布时间:2026-05-13T21:29:32+08:00
世界杯赛程详细安排解析与观赛指南
每当世界杯临近,除了关注哪支球队会夺冠,球迷最关心的就是整届赛事究竟如何安排、在哪几个赛段需要熬夜、哪些比赛最值得优先锁定。世界杯赛程详细安排解析并不只是罗列时间表,更是在帮助你理解这项顶级赛事是如何通过分组、轮次、时间分配与场地安排,将一个月左右的比赛推向高潮。掌握这些结构性的规律,不仅能让观赛更有条理,还能帮助你判断某些强强对话为何集中在某几天、某些冷门又为何频繁出现在小组赛末轮的夜晚。
从整体周期看世界杯赛程的骨架
一届标准世界杯通常在约一个月的固定周期内完成,从揭幕战到决赛大多控制在28至32天之间。组委会在设计赛程时,会综合考虑电视转播黄金时段、球员身体恢复周期、跨洲球迷的时差感受,以及主办国气候条件等因素。赛程可以分为几大阶段 赛事筹备与热身 小组赛阶段 淘汰赛阶段 决赛周节点。虽然球迷视线多集中在正式比赛日,但其实抽签仪式、赛程公布和比赛日程微调,早在开赛前半年甚至一年就已经完成。通过这种提前布局,才能保证每支球队最多有三天左右完整休息时间,同时让重要比赛尽量被安排在全球主流时区的夜间黄金档。

小组赛阶段 如何在密集赛程中保证公平
在世界杯赛程详细安排解析中,小组赛是最具信息量的部分。通常32支球队会被分成8个小组,每组4队,采取单循环赛制,每支球队要踢3场小组赛。为了兼顾公平与观赏性,赛程设计会尽量遵循三个原则 首轮打基础 次轮定走向 末轮看生死。首轮比赛一般安排在开赛后一周内完成,让所有球队在相对相近的状态下亮相,避免出现某支球队比对手少休整多天的情况。次轮对阵则是赛程中最讲究平衡的一环,通常会安排种子队与小组第二档球队的直接交锋,以便尽早拉开积分梯队。末轮则采取同组两场同时开球的方式,最大程度防止球队通过提前获知友队比分而进行消极比赛或默契平局。
在具体时间安排上,小组赛每天会排布多场比赛,常见的是一天三到四场,分别覆盖不同时间段,以满足全球观众的收看需求。例如会有当地下午一场、傍晚一场、晚间一到两场的密集安排。对于球迷而言,解读小组赛程的关键是锁定两个点 一是强强对话日期 二是小组末轮的“生死大战档期”。以往世界杯中,像D组或F组这样的“死亡之组”,往往在第二轮和第三轮集中出现强强对决,一旦理解了赛程设计逻辑,就能提前预估哪几天注定高能不断。
淘汰赛阶段 从时间线看晋级路径
进入淘汰赛阶段,赛程节奏会明显放缓,但观赏强度陡然提升。通常小组赛结束后会安排1到2天的间歇期,既用于球队恢复,也便于转播方进行赛前铺垫。八分之一决赛一般用4天左右完成,每天两场 分别安排在当地时间的傍晚和夜间,以确保全球各大洲都有合理观赛时间。此时赛程安排的核心目的,是保证每支小组第一在体能和休息天数上不吃亏,因此八分之一决赛的对阵顺序常常会与小组赛最后两轮的比赛日进行精细衔接。
四分之一决赛通常集中在两天内完成,而半决赛则安排在不同日期,以确保两支决赛队伍能够获得接近的恢复期。值得注意的是,季军争夺战一般放在决赛前一天或前两天,时间通常为当地傍晚或晚上,这样既不压缩决赛关注度,又能给双方球队一个体面落幕的舞台。从时间线追溯整个淘汰赛,你会发现赛程编排遵循一个隐性原则 让所有进入后期轮次的球队在体能上尽可能站在同一起跑线,同时为全球观众打造一个从16强一路递进到决赛的节奏曲线。

主办国与跨洲时差 对赛程时间的深层影响
在讨论世界杯赛程详细安排解析时,必须考虑到主办国所在时区与各大足球强国时区之间的差异。官方通常会优先照顾欧洲和南美这两大传统观赛主力区域,因此即使世界杯在亚洲或中东举行,也会刻意将重要比赛安排在当地深夜或深夜前后,以对应欧洲的黄昏和晚间黄金时段。比如某届世界杯在亚洲举办时,当地晚上9点开球的比赛,实际上正好对应欧洲中午到下午,这样既不过分牺牲现场观众体验,又能保证电视收视率。
主办国的气候和地理条件同样会写进赛程安排。例如在高温地区举办时,大部分比赛会集中在傍晚后,以减少球员中暑风险。某一届在炎热地区举行的世界杯便采取了相对紧凑但晚间为主的赛程结构 计划通过缩短白天比赛,增加夜间对阵,既符合健康标准,又能强化夜场灯光与球场氛围。对于球迷来说,理解这些背后因素,能更好预判未来大型赛事的比赛时间区间,提前调整作息或排班。
典型案例解析 如何读懂一届世界杯的赛程设计
以一届32队规模的世界杯为例,可以看到这样一条清晰的赛程路径 开幕式配合揭幕战 通常由东道主或卫冕冠军出战,时间安排在当地黄金夜间,以最大限度制造开场话题。随后的10到12天内,小组赛高密度进行,每天多场比赛交替上演。足够密集的安排可以保证在不到两周内完成48场小组赛的庞大赛程,同时让每支球队都能在比赛与休整之间保持比较合理的轮换。小组赛结束后,赛事节奏由“横向铺开”转为“纵向深入”,真正进入淘汰赛叙事模式。赛程不再追求比赛数量上的密集,而是强调单场比赛的叙事重量和传播效果。

从这个案例也能看出,赛程并非简单时间堆叠,而是经过精心排布的“剧情分段” 小组赛对应多线故事并行 淘汰赛对应主线剧情推进 决赛则是剧情的高潮与收束。懂得从赛程表中寻找这些叙事线索,是深入理解世界杯结构的高级观赛方式。很多老球迷在抽签仪式刚结束、正式赛程发布时,就会根据日期和对阵结构推演哪几天是“冷门高发日”、哪几天是“豪门火并日”,从而定制自己的观赛计划。
如何利用赛程安排打造个人观赛策略

对普通观众而言,全面掌握世界杯赛程详细安排解析还有一个非常实用的价值 便于制定个性化观赛清单。比如工作日时间紧张的球迷,可以优先选择小组赛中的晚间强强对话,而把下午时段的比赛留给赛后集锦。对于关注特定国家队的球迷,建议以该队的小组赛为轴线,将同组其他比赛纳入观察范围,因为净胜球和交叉对比常常决定出线形势。到了淘汰赛阶段,则可以在赛程公布后预先标记潜在的豪门对决区间,例如某天的四分之一决赛可能决定两支传统强队谁能进四强,这种高强度对决往往更值得留出完整时间段来观看。
